各党支部:
为加大对入党积极分子的培训教育力度,提升党员发展质量,根据《南京信息工程大学滨江学院发展党员工作实施细则》等文件要求,经研究决定,举办滨江学院第79期入党积极分子培训班,现将有关事项通知如下:
一、培训时间及培训地点
培训时间:2021年4月6日—5月30日,具体集中培训时间另行通知。
集中培训地点:大礼堂二楼报告厅
二、培训目的
通过对党的章程、党的历史使命与光荣传统的学习,进一步加深入党积极分子对党的认识,了解入党程序,端正入党动机,坚定理想信念,努力实现自我净化、自我完善、自我革新和自我提高。
三、培训对象
滨江学院2020年下半年确定及之前确立的入党积极分子。
四、培训方式
课堂讲授、分组讨论、自主学习、社会实践、撰写心得和结业考核,考核合格者颁发入党积极分子培训结业证书。
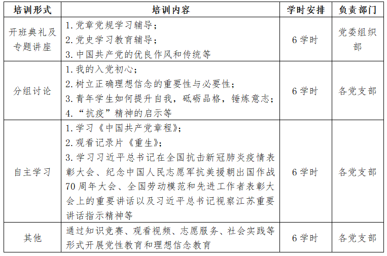
五、培训内容
入党积极分子培训具体安排

六、培训要求
1.培训工作由学院党委组织部全面负责,各党支部配合组织实施,将本支部参加入党积极分子培训报名登记表(附件1)于4月2日前提交学院党委组织部。
2.培训期间,学员需端正学习态度,遵守培训纪律,做好学习笔记,完成规定的学习任务。
3. 各党支部指定一名学员担任考勤助理负责本支部所有培训学员的考勤。
4.各党支部要根据此次培训的总体安排,精心制定本支部培训工作计划,认真组织落实分组讨论、学员自学等学习任务,并通过组织学员参加知识竞赛、观看视频、志愿服务、社会实践等形式开展党性教育和理想信念教育。各党支部要结合支部实际,提前策划,认真组织,强化过程管理,规范留存培训学习过程档案,确保学员的学习不流于形式、不打折扣,确保入党积极分子教育培训质量。
5.专题培训具体教学安排将另行通知,请及时关注。
七、考核要求
1.本期入党积极分子培训班考核从培训考勤、学习效果、社会实践三个方面综合考察学生。
2.无故缺课一次、无故迟到或早退两次的学员取消其参加结业考核的资格。
3.学习效果考查方式为撰写心得和结业考核。理论培训结束后,学员需提交课堂笔记和一篇学习总结,学习总结题目自定,1000字以上,用稿纸手写完成,学习总结由各支部收齐保管,学院党委组织部随机抽查。结业考核采取闭卷考试的形式,满分100分,60分为合格,具体考试时间另行通知。
4.社会实践考察由各党支部根据自身实际情况进行评价。
5.请各党支部于6月3日之前将此次培训总结材料(包括支部落实此次培训的工作计划、培训组织实施情况及培训效果总结、相关支撑材料等)报学院党委组织部。
滨江学院党委组织部
2021年3月30日