发布时间:2021-06-04 浏览次数:
各二级学院及所属实验室:
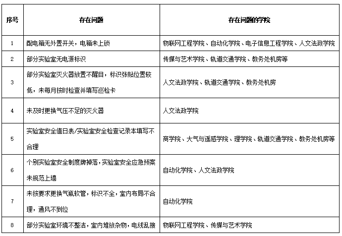
根据《教育部科学技术与信息化司、高等教育司关于召开2021年高校实验室安全现场检查启动暨工作交流会的通知(教科信司〔2021〕89号)》会议精神,实验室与设备管理处于2021年6月4日对各学院进行了实验室安全检查,发现以下问题:
请各二级学院针对以上问题进行整改,并将整改报告(附件1)于2021年6月11日(星期五)之前发至邮箱:bjsbc@nuist.edu.cn,纸质版由二级学院院长签字盖章后交实验室与设备管理处。
实验室与设备管理处 保卫处
2021年6月4日
上一条:图书馆端午节闭馆通知
下一条:南京信息工程大学滨江学院2021年第二批国家和首批省级一流本科课程认定推荐结果公示
友情链接: